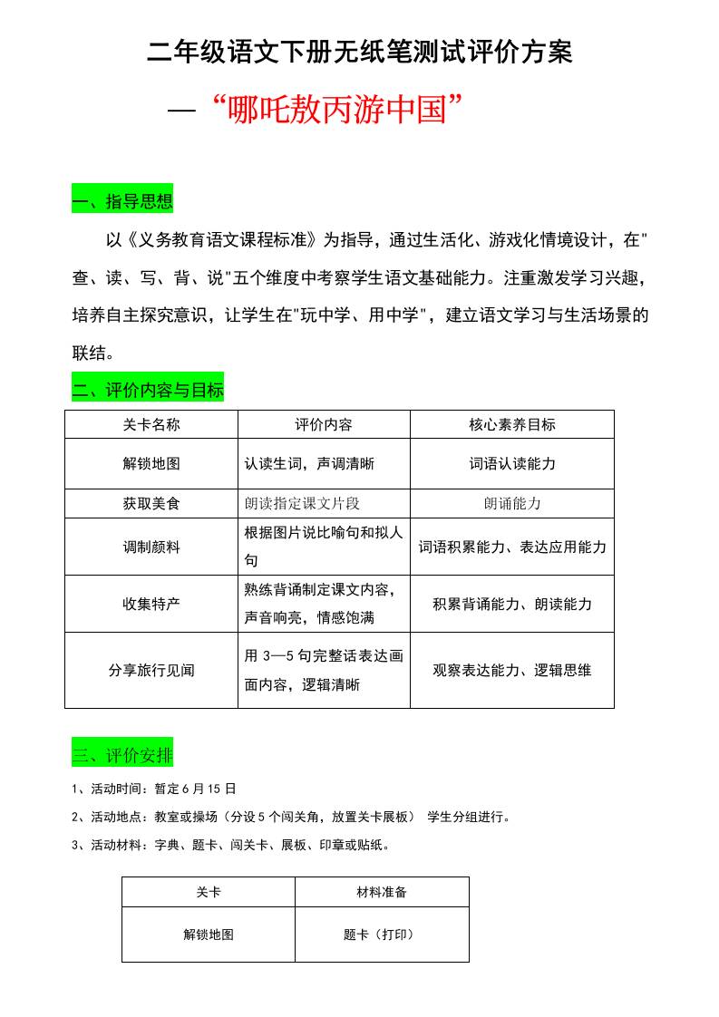
二年级语文下册无纸笔测试评价方案 08-12 管理相关 768 ——预览已结束,还剩6页未读——开通会员后可免费下载高清完整文档 资源下载此资源下载价格为15米,VIP免费,请先登录 资源下载下载价格15 米VIP免费请先登录 0 0
评论0