教务资源库
首页
班级管理
管理相关
文化建设
班主任经验
主题班会
班会(通用)
开学第一天
爱国教育
励志教育
安全教育
心理健康
思想品德
感恩教育
环保教育
节日主题
家长会
家长会(通用)
开学家长会
期中家长会
期末家长会
班主任大赛
大赛题库
带班方略
情景模拟
班会设计
育人故事
常用文案
国旗下讲话
工作计划
工作总结
发言稿
寄语
评语
常用表格
表格(通用)
作业完成表
课程表
座位表
值日表
电子奖状
家校联系本
手抄黑板报
手抄报
黑板报
教研资料
合集打包
登录
注册
2025年04月的存档
管理相关
周末安全提醒:请老师转给学生和家长(3-8-3-9)
04-30
690
15
管理相关
周末安全提醒:请老师转给学生和家长(3-15-3-16)
04-30
796
15
管理相关
语文三年级背诵大闯关(打印版)
04-30
1.51k
15
管理相关
语文一年级背诵大闯关(打印版)
04-30
1.2k
15
管理相关
校德育工作调研汇报材料奏响德育主旋律,谱写教育新华章
04-30
575
15
管理相关
幼儿园中班社会活动:我帮奶奶做拼盘
04-30
1.42k
15
管理相关
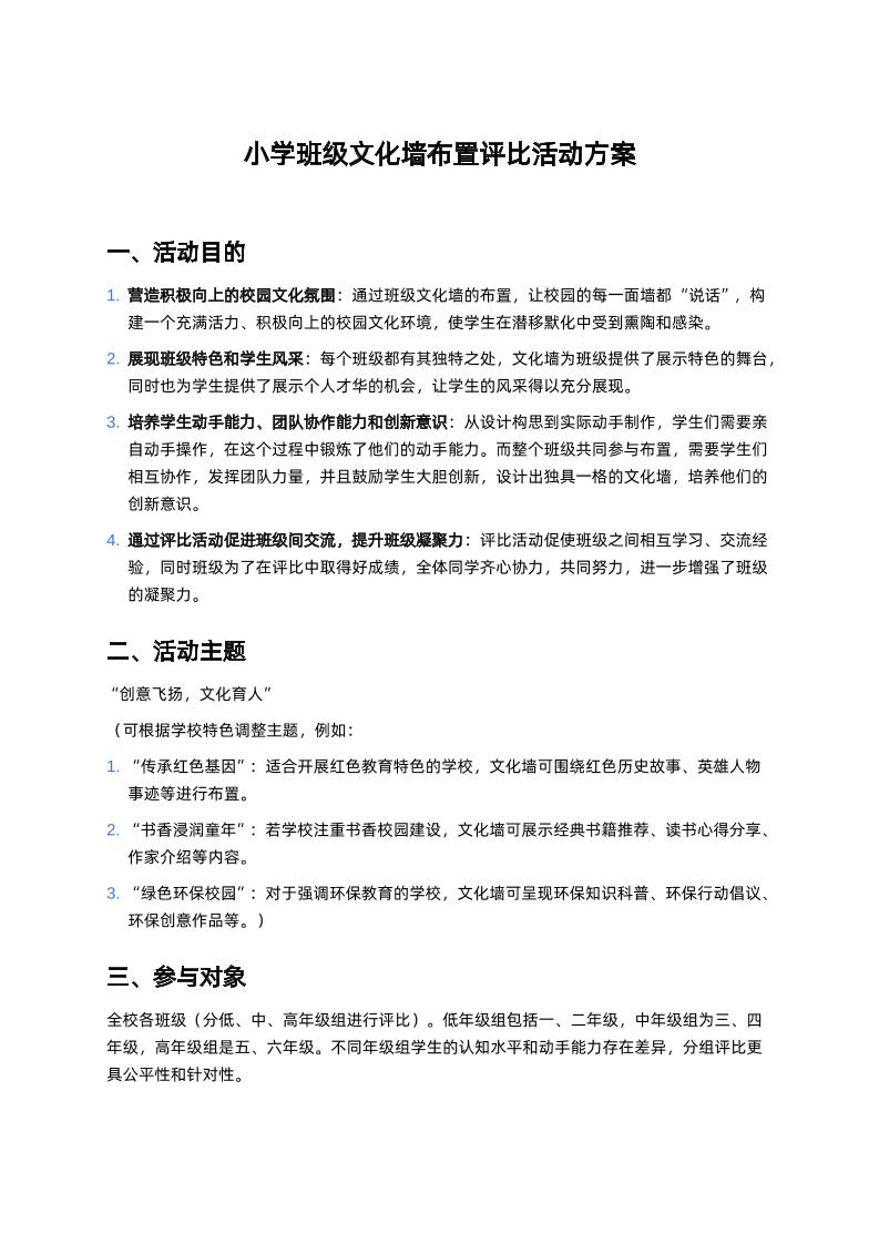
小学班级文化墙布置评比活动方案
04-30
1.11k
15
管理相关
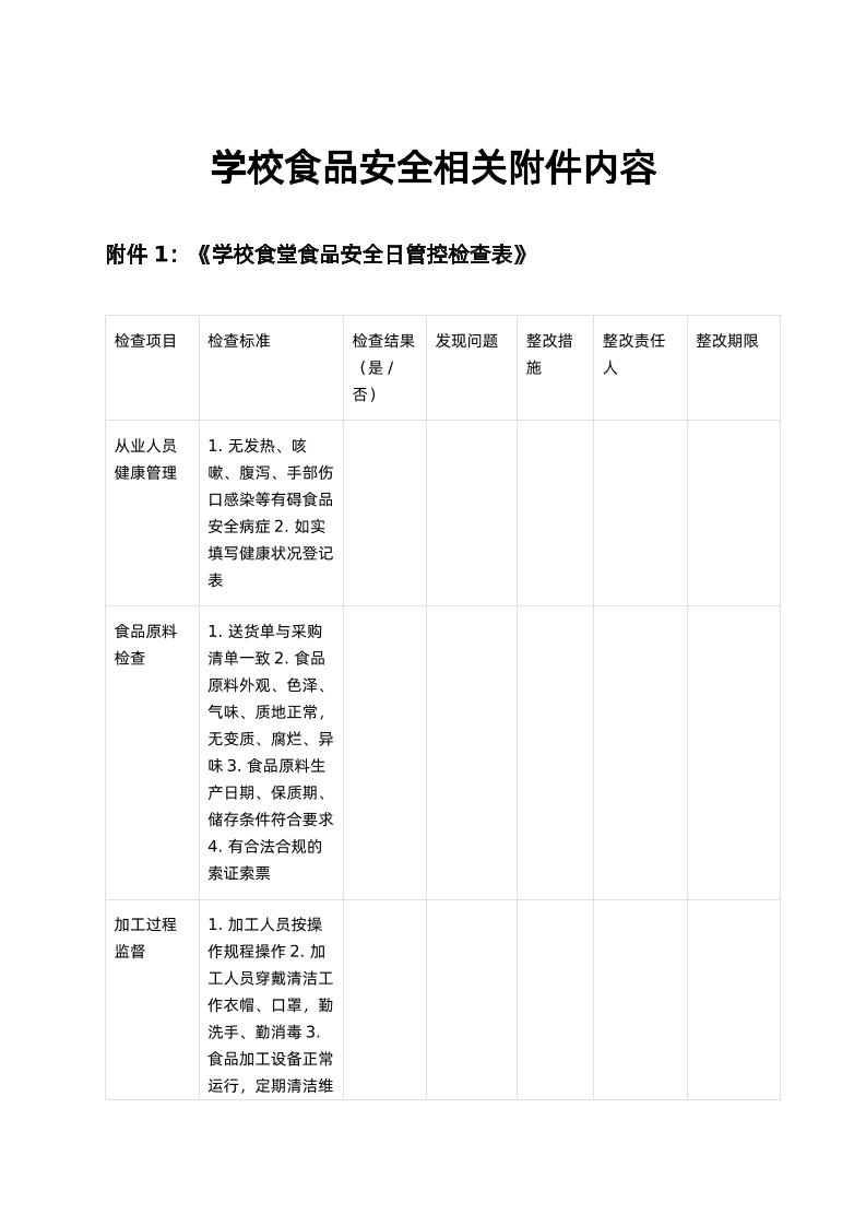
学校食品安全相关附件内容
04-30
980
15
管理相关
学校童眼看“两会”活动
04-30
1.2k
15
管理相关
学校d支部书记和副书记2024年组织生活会会前谈心谈话材料
04-30
1.38k
15
管理相关
义务教育基本均衡发展国家督导检查反馈问题整改台账
04-30
1.22k
15
管理相关
中小学第十个近视防控月倡议书
04-30
951
15
管理相关
中小学生安全教育手册(家庭安全和学校安全和户外安全以及心理健康与人身安全)
04-30
884
15
黑板报
中小学植树节主题活动黑板报资料参考
04-30
1.11k
15
手抄报
中小学植树节主题活动手抄报资料参考
04-30
887
15
管理相关
中小学校书记讲d课:以钉钉子精神抓好学校工作落实
04-30
1.26k
15
1
2
3
...
39
下一页
跳转
在线客服
升级VIP
返回顶部
站点公告
注册登录后,开通会员免费下载。
网站会员限时优惠。
详细咨询副业之家微信:fuyeadmin
没有账号?
注册
忘记密码?
已有账号?
登录