教务资源库
首页
班级管理
管理相关
文化建设
班主任经验
主题班会
班会(通用)
开学第一天
爱国教育
励志教育
安全教育
心理健康
思想品德
感恩教育
环保教育
节日主题
家长会
家长会(通用)
开学家长会
期中家长会
期末家长会
班主任大赛
大赛题库
带班方略
情景模拟
班会设计
育人故事
常用文案
国旗下讲话
工作计划
工作总结
发言稿
寄语
评语
常用表格
表格(通用)
作业完成表
课程表
座位表
值日表
电子奖状
家校联系本
手抄黑板报
手抄报
黑板报
教研资料
合集打包
登录
注册
2025年02月的存档
工作计划
2025届高三高考百日誓师大会活动方案:百日冲刺,梦圆2025
02-28
19
15
工作计划
2025届初三中考百日誓师大会活动方案:百日冲刺,梦圆2025中考
02-28
20
15
工作计划
2025春季蛇年,学校开学典礼方案:灵蛇启新程,梦想绽芳华
02-28
20
15
工作计划
2025春季开学典礼活动方案2
02-28
17
15
工作计划
(7篇)2025高三成人礼活动方案精选
02-28
18
15
工作计划
开学第一课活动方案
02-28
21
15
工作计划
2025年学校教学质量提升工作方案
02-28
19
15
工作计划
2025年春季中小学开学典礼活动方案
02-28
20
15
工作计划
2025年春季学期开学典礼策划方案
02-28
19
15
工作计划
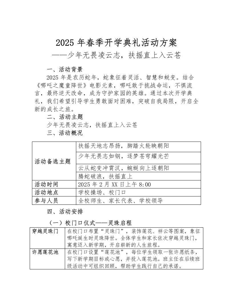
2025年春季开学典礼活动方案——少年无畏凌云志,扶摇直上入云苍
02-28
18
15
工作计划
2025年春季“开学第一课”活动实施方案
02-28
18
15
工作计划
2025开学第一课活动方案
02-28
19
15
工作计划
2025年学校德育工作实施方案及计划
02-28
21
15
工作计划
2025年春季学期学校文明礼仪工作计划
02-28
18
15
工作计划
人教版高一历史下册教学工作计划
02-28
18
15
工作计划
高中学校教科研工作三年规划(2024年-2026年)
02-28
21
15
1
2
3
...
35
下一页
跳转
在线客服
升级VIP
返回顶部
站点公告
注册登录后,开通会员免费下载。
网站会员限时优惠。
详细咨询副业之家微信:fuyeadmin
没有账号?
注册
忘记密码?
已有账号?
登录