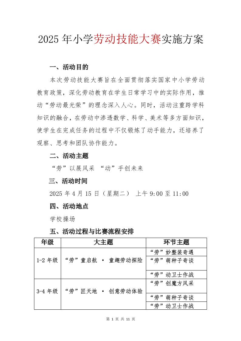
2025年小学劳动技能大赛实施方案

——预览已结束,还剩9页未读——
开通会员后可免费下载高清完整文档

资源下载此资源下载价格为15米,VIP免费,请先
资源下载
下载价格15
VIP免费
0

评论0

站点公告

注册登录后,开通会员免费下载。 网站会员限时优惠。 详细咨询副业之家微信:fuyeadmin
没有账号? 注册  忘记密码?