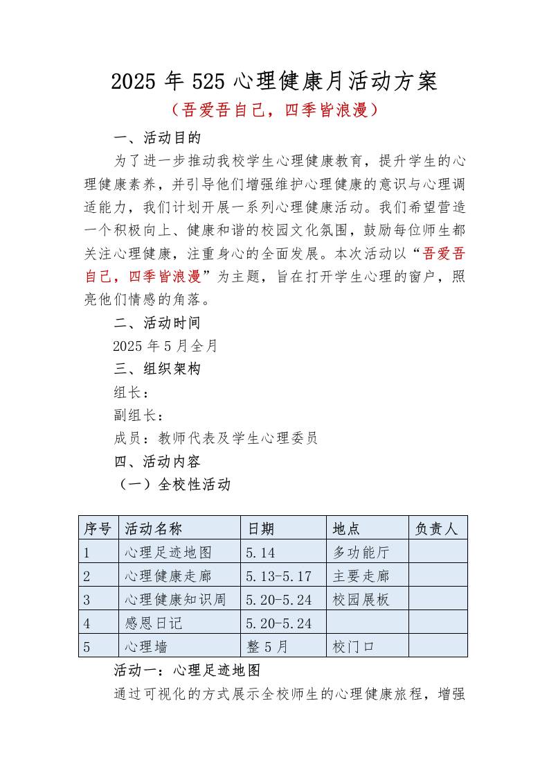
2025年小学525心理健康月活动方案 07-23 管理相关 764 ——预览已结束,还剩3页未读——开通会员后可免费下载高清完整文档 资源下载此资源下载价格为15米,VIP免费,请先登录 资源下载下载价格15 米VIP免费请先登录 0 0
评论0