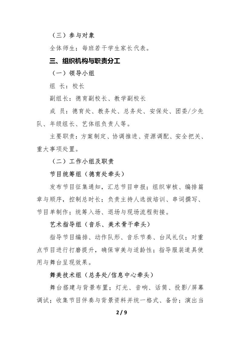
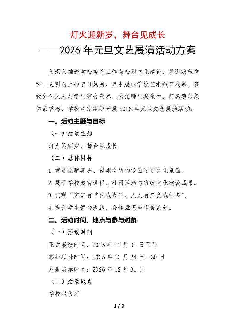
2026年元旦文艺展演活动方案:灯火迎新岁,舞台见成长 01-11 发言稿 786 ——预览已结束,还剩7页未读——开通会员后可免费下载高清完整文档 资源下载此资源下载价格为15米,VIP免费,请先登录 资源下载下载价格15 米VIP免费请先登录 0 0
评论0